ABOUT COMPANY
ABOUT US
Our Story
Welcome to PT. GLOBAL QUALITY INDONESIA. Founded in Bandung, we are a company committed to delivering high-quality services in calibration, material testing, training, and safety inspections. With a strong focus on precision and reliability, we aim to help businesses maintain operational excellence and comply with the highest industry standards. Our team of professionals works diligently to ensure your equipment, materials, and processes meet the most stringent regulations.
Empowering Quality and Precision Across Industries
At PT. GLOBAL QUALITY INDONESIA, we are dedicated to delivering exceptional calibration, testing, and safety services. Our solutions are designed to enhance your operations with accuracy, reliability, and customer satisfaction at the forefront.
VISSION
To be an excellent business partner and part of a comprehensive network of industries in Indonesia
MISSION
Participate actively in developing resources iin order to achieve continued efficiency and productivity
Why Choose Us?
- Accredited Expertise: With our accreditation from KAN (National Accreditation Committee), we provide services that meet global quality standards.
- Comprehensive Solutions: From onsite calibration to material testing, we offer a one-stop solution for all your quality assurance needs.
- Experienced Team: Our technicians and consultants bring years of experience in calibration, testing, and safety, ensuring the highest quality service.
- Customer-Focused Approach: We tailor our services to meet the unique needs of each client, ensuring that your specific requirements are met efficiently and effectively.
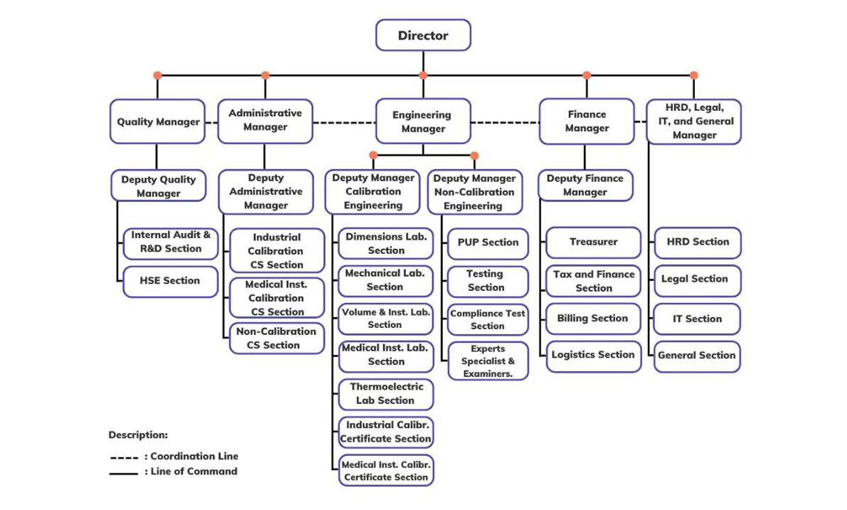
Organization Structure:
Got Project or Partnership in Mind?
PT. GLOBAL QUALITY INDONESIA
KOPO MAS REGENSI BLOK N – No. 7 C
Bandung-Indonesia
PT. Global Quality Indonesia offers accredited calibration, material testing, training, and quality management consulting. We help enhance your business efficiency, reliability, and productivity!
Our Services
Quick Links
Contact
- PT. GLOBAL QUALITY INDONESIA
- KOPO MAS REGENCY BLOK N - No. 7 CC Bandung-Indonesia
- 62-22-5436533, 5436775, 54425388
- customercare@globalquality.co.id
© 2025, PT. Global Quality Indonesia. All Rights Reserved.